El repositorio integra y pone a disposición información estructurada sobre Proyectos, Casos De Éxito, Publicaciones y Herramientas vinculadas a la acción climática y la sostenibilidad territorial. Su objetivo es facilitar el acceso a experiencias reales y recursos técnicos que apoyen la toma de decisiones, el desarrollo de capacidades y la implementación de soluciones climáticas basadas en evidencia.
La colección de Casos de Éxito y Proyectos muestra cómo distintos territorios e instituciones están aplicando soluciones reales mediante intervenciones basadas en la naturaleza, renaturalización urbana, economía circular, infraestructura verde, gestión del riesgo y otras estrategias orientadas a la adaptación y la resiliencia climática.
Por su parte, la sección de Publicaciones y Herramientas reúne materiales técnicos informes, estudios, guías metodológicas y recursos digitales que respaldan el diseño y ejecución de políticas climáticas. Estos contenidos abarcan ámbitos como movilidad sostenible, ciudades inteligentes, mitigación, planificación urbana, resiliencia y gobernanza, ofreciendo bases conceptuales y operativas que complementan los proyectos del repositorio.
El repositorio se concibe como un recurso dinámico y colaborativo, orientado a profesionales, administraciones públicas, investigadores y actores territoriales. Su propósito es fortalecer capacidades, promover la transferencia de conocimientos, impulsar la gobernanza climática y facilitar la integración de soluciones sostenibles en la planificación estratégica y la gestión territorial.
Esta sección reúne iniciativas que muestran cómo distintos territorios están impulsando la acción climática a través de soluciones prácticas y contextualizadas. Los casos documentan intervenciones orientadas a la adaptación al cambio climático, la resiliencia urbana, las soluciones basadas en la naturaleza, la renaturalización y la economía circular. Cada proyecto incluye un enlace a la fuente original, una breve descripción y una clasificación temática que facilita su consulta y permite identificar su contribución a la mitigación, la adaptación y la sostenibilidad territorial.
En conjunto, este espacio ofrece una panorámica técnica y comparativa de buenas prácticas, enfoques emergentes y experiencias replicables en otros territorios.
Absorción
Ciudad por el Clima
ciudad por el Clima, Adaptación al cambio climático
SbN, Adaptación al cambio climático
Naturaleza.
Patrimonio público forestal
Se pretende reforzar el bosque urbano de Santander
Servicios ecosistémicos, Adaptación al cambio climático
Vivienda y el transporte, aprovechando al mismo tiempo el legado de distinción
Urbanismo Sostenible, Adaptación al cambio climático
Renaturalización y Ciudad verde, Adaptación al cambio climático
Urbanismo Sostenible, Adaptación al cambio climático
Huella de carbono, Adaptación al cambio climático
Cultivo de algas en el mar para producir biocombustibles que sustituyan a los combustibles fósiles.
Los recursos naturales del océano para desarrollar nuevas materias primas respetuosas con el clima para la industria.
Ecosistemas, Adaptación al cambio climático
Bioeconomía, Adaptación al cambio climático
Naturalizar la ciudad
Mitigación, Adaptación al cambio climático
Eficiencia, Adaptación al cambio climático
Responsabilidad del Ayuntamiento es incluir la variable ambiental en la contratación del Consistorio de una forma prácticamente sistematizada.
Herramienta específica de la huella de carbono para la realidad territorial madrileña.
Huella de carbono, Adaptación al cambio climático
Huella de carbono, Adaptación al cambio climático
Eficiencia/ energía, Adaptación al cambio climático
Consumo compartido de energía procedente de fuentes renovables
Energética verde
(Tidal pool-reef) para la adaptación de la costa de Gran Canaria al cambio climático
Adaptación y resiliencia, Adaptación al cambio climático
SbN, Adaptación al cambio climático
Adaptación y resiliencia, Adaptación al cambio climático
De reforestación en áreas de suelos degradado para probar efectividad
SbN, Adaptación al cambio climático
SbN, Adaptación al cambio climático
SbN, Adaptación al cambio climático
SbN, Adaptación al cambio climático
SbN, Adaptación al cambio climático
SbN, Adaptación al cambio climático
Ecosistemas, Adaptación al cambio climático
gestión ambiental, SUDS, Adaptación al cambio climático
Ecosistemas, Adaptación al cambio climático
Ecoarquitectura, Adaptación al cambio climático
Ecoarquitectura, Adaptación al cambio climático
Ecoarquitectura, Adaptación al cambio climático
Renaturalización y Ciudad verde, Adaptación al cambio climático
Gestión ambiental, SUDS, Adaptación al cambio climático
Gestión ambiental, SUDS, Adaptación al cambio climático
Servicios ecosistémicos, Adaptación al cambio climático
Urbanismo Sostenible, Adaptación al cambio climático
SbN, Adaptación al cambio climático
Adaptación y resiliencia, Adaptación al cambio climático
Cambio climático y salud, Adaptación al cambio climático.
Adaptación y resiliencia, Adaptación al cambio climático.
Renaturalización y Ciudad verde, Adaptación al cambio climático.
Y la playa de O Areal.
Adaptación y resiliencia, Adaptación al cambio climático.
Adaptación y resiliencia, Adaptación al cambio climático.
Adaptación y resiliencia, Adaptación al cambio climático.
Valoración Coste-Beneficio, Adaptación al cambio climático.
Adaptación y resiliencia, adaptación al cambio climático.
Gestión ambiental, SUDS, y adaptación al cambio climático.
SbN y adaptación al cambio climático.
Vulnerabilidad y Riesgo Cambio Climático, Adaptación al cambio climático.
Adaptación al cambio climático.
Adaptación y resiliencia, Adaptación al cambio climático.
Adaptación y resiliencia, Adaptación al cambio climático.
Adaptación y resiliencia, Adaptación al cambio climático.
Gestión ambiental, SUDS, Adaptación al cambio climático.
Adaptación y resiliencia, Adaptación al cambio climático.
Economía circular, Adaptación al cambio climático.
Ecosistemas, Adaptación al cambio climático.
Ecosistemas, Adaptación al cambio climático.
Economía circular, Adaptación al cambio climático.
Economía circular, Adaptación al cambio climático.
gestión ambiental, SUDS, Adaptación al cambio climático.
Relaciones internaciones, Adaptación al cambio climático.
Relaciones internaciones, Adaptación al cambio climático
Relaciones internaciones, Adaptación al cambio climático.
Relaciones internaciones, Adaptación al cambio climático.
Adaptación y resiliencia, Adaptación al cambio climático.
Adaptación y resiliencia, Adaptación al cambio climático.
Vulnerabilidad y Riesgo Cambio Climático, Adaptación al cambio climático.
Adaptación y resiliencia, Adaptación al cambio climático.
Vulnerabilidad y Riesgo Cambio Climático, Adaptación al cambio climático.
Adaptación y resiliencia, Adaptación al cambio climático.
Adaptación y resiliencia, Adaptación al cambio climático.
Adaptación y resiliencia, Adaptación al cambio climático.
Reto demográfico, Adaptación al cambio climático.
Adaptación y resiliencia, Adaptación al cambio climático.
Reto demográfico, Adaptación al cambio climático.
gestión ambiental, SUDS, Adaptación al cambio climático.
De la promoción del secuestro de carbono y de la diversidad microbiana en base al compostaje local.
Ecosistemas, Adaptación al cambio climático.
Ecosistemas, Adaptación al cambio climático.
Través de la recuperación de un ecosistema fluvial totalmente funcional.
Fomentar herramientas para una mejora ambiental de espacios verdes urbanos con relación a anfibios y reptiles.
Conecten y conserven las zonas públicas.
Renaturalización y Ciudad verde, Adaptación al cambio climático.
Vivir, imaginando y construyendo un futuro inclusivo, sostenible y hermoso.
Infraestructuras.
Resiliencia al cambio climático.
Renaturalización y Ciudad verde, Adaptación al cambio climático.
Renaturalización y Ciudad verde, Adaptación al cambio climático.
SbN, Adaptación al cambio climático.
Renaturalización y Ciudad verde, Adaptación al cambio climático.
Adaptación y resiliencia, Adaptación al cambio climático.
Calidad de vida, ciudad eficientes.
Renaturalización y ciudad verde, adaptación al cambio climático.
SbN, Adaptación al cambio climático.
Eficiencia / Energía, Adaptación al cambio climático
Adaptación y resiliencia, Adaptación al cambio climático
Ciudad por el Clima, Adaptación al cambio climático
Agricultura ecológica, Adaptación al cambio climático
Adaptación y resiliencia, Adaptación al cambio climático.
Eficiencia / Energía, Adaptación al cambio climático
Renaturalización y Ciudad verde, Adaptación al cambio climático
Ecoarquitectura, Adaptación al cambio climático
Ecoarquitectura, Adaptación al cambio climático
Eficiencia / Energía, Adaptación al cambio climático
Urbanismo Sostenible, Adaptación al cambio climático
Ecoarquitectura, Adaptación al cambio climático
Ecoarquitectura, Adaptación al cambio climático
Eficiencia / Energía, Adaptación al cambio climático
Renaturalización y ciudad verde, Adaptación al cambio climático
Cubierta y fachada verde, Adaptación al cambio climático
Cubierta y fachada verde, Adaptación al cambio climático
Adaptación y resiliencia, Adaptación al cambio climático
Cubierta y fachada verde, Adaptación al cambio climático
Ecoarquitectura, Adaptación al cambio climático
Adaptación y resiliencia, Adaptación al cambio climático
Movilidad sostenible, Adaptación al cambio climático
Movilidad sostenible, Adaptación al cambio climático
Movilidad sostenible, Adaptación al cambio climático
Movilidad sostenible, Adaptación al cambio climático
Renaturalización y Ciudad verde, Adaptación al cambio climático
Adaptación y resiliencia, Adaptación al cambio climático
La emergencia climática y la transición hacia un modelo urbanoo más saludable
Adaptación y resiliencia, Adaptación al cambio climático
Vulnerabilidad y Riesgo Cambio Climático, Adaptación al cambio climático
Adaptación y resiliencia, Adaptación al cambio climático
Noticia, investigación, criterios ambientales, Adaptación al cambio climático
Través de una red nacional para compartir recursos
Estudios de casos de resiliencia frente a los riesgos para la salud inducidos por el cambio climático
Presiones sobre los mares europeos
Del cambio climático relacionados con el medio ambiente
Noticia, investigación, criterios ambientales, Adaptación al cambio climático
De investigación internacional.
Adaptación y resiliencia, Adaptación al cambio climático
Ecosistemas, Adaptación al cambio climático
Eficiencia / Energía, Adaptación al cambio climático
Gestión ambiental, SUDS, Adaptación al cambio climático
Adaptación al cambio climático
Adaptación y resiliencia, Adaptación al cambio climático
Urbanismo Sostenible, Adaptación al cambio climático
Renaturalización y Ciudad verde, Adaptación al cambio climático
Renaturalización y Ciudad verde, Adaptación al cambio climático
Renaturalización y Ciudad verde, Adaptación al cambio climático
Renaturalización y Ciudad verde, Adaptación al cambio climático
Renaturalización y Ciudad verde, Adaptación al cambio climático
Renaturalización y Ciudad verde, Adaptación al cambio climático
Sostenibilidad / Desarrollo sostenible, Adaptación al cambio climático
Sostenibilidad / Desarrollo sostenible, Adaptación al cambio climático
Sostenibilidad / Desarrollo sostenible, Adaptación al cambio climático
Adaptación y resiliencia, Adaptación al cambio climático
Desde 2010 con renovación de mobiliario, pavimentos, arbolado
Adaptación y resiliencia, Adaptación al cambio climático
Renaturalización y Ciudad verde, Adaptación al cambio climático
gestión ambiental, SUDS, Adaptación al cambio climático
Sostenibilidad / Desarrollo sostenible, Adaptación al cambio climático
SbN, Adaptación al cambio climático
Renaturalización y Ciudad verde, Adaptación al cambio climático
Renaturalización y Ciudad verde, Adaptación al cambio climático
Define objetivos, áreas de actuación
Adaptación y resiliencia, Adaptación al cambio climático
Renaturalización y Ciudad verde, Adaptación al cambio climático
Movilidad sostenible, Adaptación al cambio climático
Renaturalización y Ciudad verde, Adaptación al cambio climático
Noticia, investigación, criterios ambientales, Adaptación al cambio climático
eficiencia/ energía, Adaptación al cambio climático
Urbanismo Sostenible, Adaptación al cambio climático
Renaturalización y Ciudad verde, Adaptación al cambio climático
Urbanismo Sostenible, Adaptación al cambio climático
Urbanismo táctico, Adaptación al cambio climático
Urbanismo táctico, Adaptación al cambio climático
Economía circular, Adaptación al cambio climático
Economía circular, Adaptación al cambio climático
Economía circular, Adaptación al cambio climático
Economía circular, Adaptación al cambio climático
Economía circular, Adaptación al cambio climático
eficiencia/ energía, Adaptación al cambio climático
Sistemas Urbanos de Drenaje Sostenible (SUDS), Adaptación al cambio climático
Movilidad sostenible, Adaptación al cambio climático
Adaptación y resiliencia, Adaptación al cambio climático
Movilidad sostenible, Adaptación al cambio climático
Movilidad sostenible, Adaptación al cambio climático
Residuos, Adaptación al cambio climático
Sistemas Urbanos de Drenaje Sostenible (SUDS), Adaptación al cambio climático
Incluye techos verdes, plazas de retención
Wadis) y conexión ecológica. Se prioriza la movilidad peatonal
Renovable (solar)
Produce alimentos locales
El Peak District y las zonas urbanas. El área también revitaliza el paisaje industrial
Adaptación y resiliencia, Adaptación al cambio climático
Main Verte. Promueven la horticultura ecológica
Cubierta y fachada verde, Adaptación al cambio climático
Economía circular, Adaptación al cambio climático
Participación y gobernanza, Adaptación al cambio climático
Economía circular, Adaptación al cambio climático
Sostenibilidad / Desarrollo sostenible, Adaptación al cambio climático
eficiencia/ energía, Adaptación al cambio climático
Cambio climático y salud, Adaptación al cambio climático
Adaptación y resiliencia, Adaptación al cambio climático
Urbanismo Sostenible, Adaptación al cambio climático
Adaptación y resiliencia, Adaptación al cambio climático
Metabolismo urbano, Adaptación al cambio climático
Sistemas Urbanos de Drenaje Sostenible (SUDS), Adaptación al cambio climático
Urbanismo Sostenible, Adaptación al cambio climático
eficiencia/ energía, Adaptación al cambio climático
Adaptación y resiliencia, Adaptación al cambio climático
Economía circular, Adaptación al cambio climático
Renaturalización y Ciudad verde, Adaptación al cambio climático
Ecosistemas, Adaptación al cambio climático
Restauración y conservación, Adaptación al cambio climático
Adaptación y resiliencia, Adaptación al cambio climático
Mitigación, Adaptación al cambio climático
Sistemas Urbanos de Drenaje Sostenible (SUDS), Adaptación al cambio climático
Agricultura ecológica, Adaptación al cambio climático
Adaptación y resiliencia, Adaptación al cambio climático
Agricultura ecológica, Adaptación al cambio climático
Adaptación y resiliencia, Adaptación al cambio climático
Ecoarquitectura, Adaptación al cambio climático
Economía circular, Adaptación al cambio climático
Adaptación y resiliencia, Adaptación al cambio climático
Agricultura ecológica, Adaptación al cambio climático.
Renaturalización y Ciudad verde, Adaptación al cambio climático
SbN, Adaptación al cambio climático
Sostenibilidad / Desarrollo sostenible, Adaptación al cambio climático
eficiencia/ energía, Adaptación al cambio climático
SbN, Adaptación al cambio climático
Adaptación y resiliencia, Adaptación al cambio climático
Sistemas Urbanos de Drenaje Sostenible (SUDS), Adaptación al cambio climático
De agua durante lluvias fuertes— evitando inundaciones en la zona urbana de la Playa de San Juan.
gestión ambiental, Adaptación al cambio climático
Restauración y conservación, Adaptación al cambio climático
Restauración y conservación, Adaptación al cambio climático
Adaptación y resiliencia, Adaptación al cambio climático
Restauración y conservación, Adaptación al cambio climático
Restauración y conservación, Adaptación al cambio climático
Restauración y conservación, Adaptación al cambio climático
SbN, Adaptación al cambio climático
Renaturalización y Ciudad verde, Adaptación al cambio climático
Restauración y conservación, Adaptación al cambio climático
Economía circular, Adaptación al cambio climático
Economía circular, Adaptación al cambio climático
SbN, Adaptación al cambio climático
SbN, Adaptación al cambio climático
SbN, Adaptación al cambio climático
SbN, Adaptación al cambio climático
SbN, Adaptación al cambio climático
SbN, Adaptación al cambio climático
Sostenibilidad / Desarrollo sostenible, Adaptación al cambio climático
Urbanismo Sostenible, Adaptación al cambio climático
Movilidad sostenible, Adaptación al cambio climático
Sostenibilidad / Desarrollo sostenible, Adaptación al cambio climático
Sostenibilidad / Desarrollo sostenible, Adaptación al cambio climático
Urbanismo Sostenible, Adaptación al cambio climático
Huella de carbono, Adaptación al cambio climático
Esta sección agrupa recursos técnicos que complementan la acción climática mediante análisis, marcos conceptuales, guías metodológicas y herramientas operativas. Incluye estudios sobre movilidad sostenible, planificación urbana, infraestructuras verdes, soluciones basadas en la naturaleza, resiliencia urbana y gobernanza climática.
Estos materiales permiten profundizar en enfoques específicos y sirven como apoyo para profesionales, instituciones públicas y actores locales en la toma de decisiones y la implementación de estrategias climáticas.
Modelo conceptual y analítico para evaluar la sostenibilidad de grandes parques urbanos
Implementación de Sistemas de Información Geográfica (SIG) para la gestión ambiental del arbolado urbano en la urbanización.
Estrategias para lograr la sostenibilidad urbana a través de la gestión de áreas verdes.
Bosques urbanos y sostenibilidad
adaptación al cambio climáticoa urbana; Soluciones basadas en la Naturaleza; monitorización y Evaluación
Resiliencia turística, gestión de crisis, gestión de desastres, planeamiento estratégica, turismo sostenible
infraestructuras, gestión ambiental, urbanismo sustentable, restauración, planeamiento urbana en zonas áridas
infraestructuras, servicios ecosistémicos, desarrollo sostenible, planeamiento territorial, conservación de la biodiversidad
movilidad sostenible, planeamiento urbana, políticas de transporte, participación, evaluación de políticas públicas
infraestructuras
Movilidad urbana y cambio climático.
Sistemas Urbanos de drenaje (SUDS); diseño e implementación en zonas verdes y espacios públicos
Agricultura urbana, inclusión, salud mental, sostenibilidad, huertos comunitarios y en azoteas
infraestructuras urbana, cubiertas vegetales, sostenibilidad, gestión ambiental, biodiversidad
Movilidad sostenible
Movilidad sostenible
Movilidad sostenible
Movilidad activa
movilidad sostenible, cambio climático, paradigmática ambiental
Movilidad sostenible, salud pública, cambio climático
Movilidad urbana, planeamiento, gestión ambiental, Sostenibilidad
Movilidad sostenible, cambio climático, perspectiva de género, desigualdad
Movilidad urbana, calidad del aire, cambio climático, salud pública, transición energética
Cambio climático, metabolismo urbano, megaurbes latinoamericanas, urbanización
Metabolismo urbano, agua, cambio climático
Metabolismo urbano, Cambio climático, Planeamiento urbano
Ciudad inteligentes, Transición energética, Metabolismo urbano, Justicia socioambiental
Geografía humana, Planeamiento territorial, Sostenibilidad insular
Metabolismo urbano, cambio climático, homeostasis, ciclos hidrológicos, planeamiento urbana
adaptación al cambio climático, economía baja en carbono, planeamiento insular
Metabolismo urbano, cambio climático, planeamiento urbano
ransición energética sostenible en el contexto del cambio climático y los Objetivos de Desarrollo Sostenible (ODS)
Evaluación de riesgos climáticos y medidas de adaptación en el sistema energético
Diseño e implementación de planes locales de acción climática y energética
Evaluación de impactos del cambio climático sobre la oferta y demanda energética en España, y propuestas de adaptación
Integración del cambio climático y neutralidad climática en la planeamiento urbanística. Alineación del PGOU (Plan General de Ordenación Urbana) con los instrumentos climáticos (Acuerdos Climáticos y la Misión Europea de ciudad Climáticamente Neutras). Colaboración interinstitucional y modelos urbanos sostenibles.
Integración del cambio climático (mitigación de GEI y adaptación a riesgos climáticos) en los instrumentos de planeamiento urbanística mediante procedimientos de evaluación ambiental en el ámbito local.
Adaptación al cambio climático en el ciclo del agua (abastecimiento, saneamiento, depuración). - Evaluación de riesgos hidroclimáticos (sequías, lluvias torrenciales, olas de calor) y su impacto en infraestructuras, servicios y usuarios. - Metodología para diseñar, implementar y hacer seguimiento de estrategia (incluye planeamiento participativa, soluciones blandas, verdes y grises). - Buenas prácticas y marco normativo e institucional.
MaaS, movilidad inteligente, integración de transporte urbano
Evaluación de la credibilidad y eficacia de los planes urbanos de adaptación al cambio climático. Metodologías para medir si los planes son financieramente viables, fundamentados científicamente y socialmente legitimados.
Adaptación hídrica, resiliencia, sostenibilidad, gobernanza, planeamiento.
Urbanismo, ciudad postindustrial, gobernanza urbana
Resiliencia urbana, smart cities, ciudadanía
Se centra en los retos globales que afectan a las ciudad y la gobernanza local, como la globalización, el cambio climático, las desigualdades económicas, el cambio tecnológico, los desplazamientos de población y la gobernanza metropolitana. También aborda cómo los gobiernos locales están respondiendo a estos desafíos a través de la paradiplomacia urbana y las redes de ciudad.
El documento aborda la habitabilidad de las ciudad desde una perspectiva ambiental. Se centra en la calidad del aire y del agua, la contaminación acústica, el efecto de isla de calor, la calidad urbana y la movilidad.
El documento se centra en el metabolismo urbano y la importancia del territorio como infraestructura ecológica. Aborda conceptos como el suelos, el agua, la energía, la agricultura y el verde urbano.
El documento aborda la ciudad como un ecosistema y su metabolismo urbano. Se centra en los flujos de entrada y salida de materiales y energía, y su impacto en el medio ambiente. También explora la gestión ambiental urbanos, el ciclo del agua y la eficiencia y racionalización de la energía en las ciudad.
Ciudad de los 15 minutos
Ciudad de los 15 minutos.
Urbanismo táctico y salud local
Ecología territorial y metabolismo urbano
Metabolismo Territorial y Metabolismo Urbano, Ecología Política Urbana, Análisis de Flujos de Materiales, Estudios Urbanos
Biodiversidad, Conservación de la naturaleza ,Política ambiental europea, Desarrollo sostenible, Protección de ecosistemas.
Estadística energética regional, Balance energético, Transición energética, Sistemas energéticos insulares, Política energética, Energías renovables
Transición energética, Uso del suelos agrícola, Energías renovables, Planeamiento territorial, Impactos
Transición energética, Planeamiento territorial, Autosuficiencia energética, Energías renovables, Desarrollo sostenible
Pobreza energética y políticas sociales
Pobreza energética, desigualdad, políticas públicas
Cambio Climático, Gestión ambiental, Hídricos, Adaptación, Mitigación, Desarrollo Sostenible, Seguridad Hídrica, Cooperación, Financiación Climática
Soluciones Basadas en la Naturaleza y política climática
Mitigación del Cambio Climático, Sector, Hídrico, Eficiencia Energética, Energías, Renovables, Agua y Energía
Cambio climático, transición energética, mitigación, adaptación, sostenibilidad, descarbonización, resiliencia climática, políticas públicas.
Sostenibilidad Urbana, Urbanismo Ecológico, Certificación Ambiental, Auditoría Urbana, planeamiento
Planes de movilidad sostenible (PMUS), Movilidad Sostenible, planeamiento Urbano, Transporte
Transporte sostenible, Cambio climático, Políticas de transporte, Mitigación de emisiones, Eficiencia energética
Ciencias Ambientales, Terminología, Vocabulario Controlado, Tesauros, Política Ambiental, Educación Ambiental
Seguridad Urbana, Prevención del Crimen, CPTED, planeamiento Urbano
Movilidad Sostenible, Intermodalidad, Multimodalidad, planeamiento del Transporte, Transporte Público, Movilidad Ciclista, planeamiento Urbana y Territorial
Movilidad sostenible, transporte en bicicleta, política urbana, medio ambiente, planeamiento del transporte, seguridad vial.
Movilidad sostenible, infraestructuras, Seguridad vial, planeamiento urbana
Movilidad sostenible, planeamiento del transporte, Urbanismo
Urbanismo, Movilidad urbana, planeamiento sostenible
Urbanismo sostenible, planeamiento, ordenación del territorio
Regeneración urbana, rehabilitación, sostenibilidad
Cambio climático, infraestructura vial, adaptación al cambio climáticoa, resiliencia, carreteras
Cambio climático, impactos
ciudad, exclusión social
Desiguadlad, género y cambio climático
Territorio y exclusión social
Exclusión y vulnerabilidad social y cambio climático
Desigualdad, género, pobreza
Desigualdad social
Parques urbanos, espacios verdes, urbanismo, sostenibilidad
Infraestructuras, espacios verdes, planeamiento estratégico
infraestructuras, calidad ambiental, conectividad, adaptación y resiliencia
SbN, resiliencia climática, adaptación urbana
Diseño y planeamiento de espacios públicos sustentables, optimización del uso del agua, gestión y mantenimiento de mobiliario urbano y luminarias sustentables
Concepto y evaluación del confort en espacios públicos
Beneficios ecosistémicos de los árboles, arboricultura urbana, impacto positivo de la vegetación en la calidad de vida, infraestructuras-azul, renaturalización urbana, resiliencia ambiental, confort, bienestar en espacios urbanos.
Investigación urbana, planeamiento sostenible
Planeamiento, cambio climático, adaptación urbana
Desarrollo sostenible urbano, modelos urbanos, indicadores de sostenibilidad, compacidad y complejidad urbana, eficiencia energética, estabilidad social, calidad de vida urbana.
Patrimonio urbano, espacio público, sostenibilidad
Planeamiento sostenible, eficiencia energética
Autosuficiencia energética, transición energética, sostenibilidad, economía circular, resiliencia urbana, energías renovables, sistemas distribuidos energéticos, autoconsumo, balance neto, movilidad eléctrica.
Desarrollo sostenible, ecobarrios, planeamiento urbana, habitabilidad, cohesión social, estrategia para áreas de borde urbano, sostenibilidad ambiental y social, participación, integración paisajística, gestión de riesgos urbanos.
Transición ecológica, economía verde, sostenibilidad
Selección y comportamiento de materiales urbanos, eficiencia energética, mitigación de la isla de calor, reflexión y absorción solar, impactos de la construcción, confort térmico, clima urbano, diseño.
Balance energético urbano, clima urbano, isla de calor, evaporación, energía almacenada en materiales urbanos, microclima, impacto de la urbanización en la atmósfera.
Soluciones basadas en la naturaleza, adaptación climática
Adaptación al cambio climático, políticas públicas, gestión de riesgos, escenarios, planes locales y regionales, casos prácticos, gobernanza, soluciones naturales, investigación, formación y divulgación.
Cultura arquitectónica, sostenibilidad urbana
Sostenibilidad, edificación, confort ambiental
Prevención y gestión ambiental por inundación, autoprotección, adaptación en el diseño y rehabilitación de edificios, estrategias técnicas ante inundaciones, resiliencia urbana y territorial, limitaciones de usos de suelos y criterios de ordenación territorial
Cómo incorporar la perspectiva del cambio climático en el planeamiento: PGOU y neutralidad climática en Vitoria-Gasteiz.
Planeamiento, resiliencia, regeneración urbana
Impactos del cambio climático en la salud, adaptación sanitaria y urbana, resiliencia y políticas públicas
Salud mental, estrés ambiental, impacto emocional de la degradación ecológica
Urbanismo saludable, gobernanza local, promoción de la salud
Clima urbano, confort bioclimático, índices de confort, microclima, espacios abiertos, planeamiento urbana, infraestructuras, percepción ambiental, diagnóstico y metodologías.
Metabolismo territorial y urbano, flujos de materiales y energía y energéticos, circulación de recursos, residuos, economía circular, ecología urbana, enfoques materialistas, desigualdades y gobernanza urbana.
Planeamiento territorial, resiliencia, biodiversidad y sostenibilidad
Pensamiento sistémico, complejidad, interrelaciones
Cambios en el uso del suelo, análisis territorial, sostenibilidad
conectividad, planeamiento territorial, conservación ambiental, paisajes, procesos ecológicos, integración socioecológica
energía renovable, autosuficiencia energética, planeamiento territorial, sostenibilidad, metabolismo territorial
ciclo global del carbono, emisiones de CO₂, sumideros de carbono, cambio climático, metabolismo global, fuentes y sumideros.
mitigación, adaptación, cambio climático, planeamiento, política urbana, sostenibilidad.
emisiones globales de GEI, sectores economías, emisiones gei de efecto invernadero, análisis climático, políticas de mitigación
emisiones ganaderas, emisiones gei de efecto invernadero, contribución por especies, mitigación ambiental.
Emisiones de emisiones gei de efecto invernadero en pesca y acuicultura, impacto climático, sostenibilidad, mitigación, adaptación.
cartografía agraria, superficies cultivadas, distribución de cultivos, agricultura regional, planeamiento territorial.
cambios en el uso del suelos, urbanización, agricultura, ecosistemas, sostenibilidad territorial, artificialización
urbanismo difuso, dispersión urbana, modelos de ciudad, movilidad urbana, sostenibilidad
Bioclimatología, planeamiento territorial, clima local, sostenibilidad urbana, adaptación al clima.
metabolismo urbano, gestión ambiental naturales, ciclo del agua, sostenibilidad urbana, economía circular, urbanismo sostenible.
Urban sprawl, baja densidad residencial, sostenibilidad territorial
La integración sistémica de la adaptación en políticas públicas y sectores; la aceleración en la implementación de medidas de adaptación; la acción internacional para fortalecer la resiliencia global; el énfasis en soluciones basadas en la naturaleza y acciones locales; y el apoyo a políticas macrofiscales para la adaptación al cambio climáticoa.
Desarrollo sostenible, política ambiental global
Humedales, conservación, biodiversidad
Cambio climático, nivel del mar
gestión ambiental, escasez, adaptación insular
sueloss, carbono, ecosistemas terrestres
Transformación antropogénica, cambio global, biosfera terrestre
Antropobiomas, interacción humano-naturaleza, ecosistemas
Evaluación de ecosistemas, política ambiental europea
Fragmentación del paisaje, conectividad
Cambio climático, fundamentos científicos
Impactos climáticos, vulnerabilidad y adaptación
Síntesis global del cambio climático
calentamiento global global, emisiones gei de efecto invernadero
Soluciones basadas en la naturaleza, adaptación urbana al cambio climático
Medio marino, impactos climáticos, vulnerabilidad y adaptación
Agricultura urbana, planeamiento territorial, sostenibilidad
Vulnerabilidad climática, islas Canarias, adaptación regional
Riesgo de inundaciones, cartografía, gestión hídrica
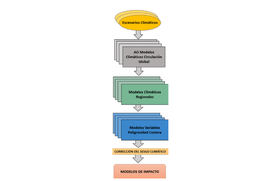
Proyecciones climáticas marinas, adaptación costera
gestión ambiental, descontaminación, innovación tecnológica
Cambio climático local, gobernanza urbana
restauración, revegetación, espacios degradados
Cambio climático, bosques, carbono
Esta web no recopila ni trata datos personales, no utiliza cookies, ni realiza ningún tipo de seguimiento. Algunos enlaces o contenidos pueden redirigir al usuario a sitios de terceros. Dichos sitios son responsables de sus propias políticas de privacidad y del tratamiento de los datos que realicen. Se recomienda al usuario consultar las condiciones de cada portal.